跳到主要內容區
臺北城市科大 教務處 Office Of Academic Affairs
Menu
學校首頁
教務處首頁
招生專區
新生註冊須知
English
本功能需使用支援JavaScript之瀏覽器才能正常操作
教務處
教務長簡介
招生資訊
行事曆
註冊組
日間部招生資訊
新生註冊須知
註冊組最新消息與公告
各項申請作業流程說明
日間部「校友」通訊申請各項證明
表單下載
法規辦法
人員職掌
日間部四技學生就學期間服役彈性修業指引
日間部各學制授予學位中、英文名稱一覽表
課務組
課務組最新消息與公告
行事曆
選課系統
教室分配
人員職掌
法規辦法
表單下載
課程資訊查詢
跨領域學分學程資訊
技職校院課程資源網站
教學資源中心
教資中心最新消息與公告
學業優良獎學金、研究生獎學金、新生入學績優獎學金
技檢證照輔導
教師自製教材教具
教學優良教師
城市大學學報
教學助理 (TA)
表單下載
當學期授課教師應完成事項說明
法規辦法
教育合作發展中心
通識教育中心
首頁
最新消息
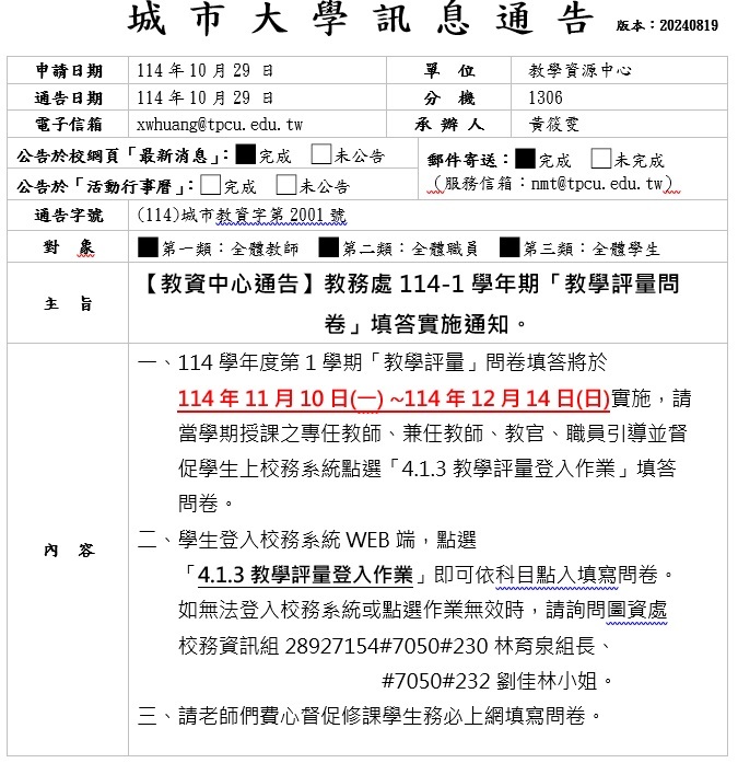
【教資中心 公告】114學年度第1學期「教學評量」填寫時間。
瀏覽數:
友善列印
分享
Close (Esc)
Share
Toggle fullscreen
Zoom in/out
Previous (arrow left)
Next (arrow right)